Icon description
Fonte
Aumentar
Diminuir
Contraste
Mapa
Inicio
Rorainópolis
Sobre Rorainópolis
Dados Gerais
Bandeira e Brasão
Hino
Feriados
Histórico de Prefeitos
Calendário de eventos de Rorainópolis
Pontos Turísticos de Rorainópolis
Relação de Unidades Escolares Municipais
O Governo
Prefeito
Vice-prefeito
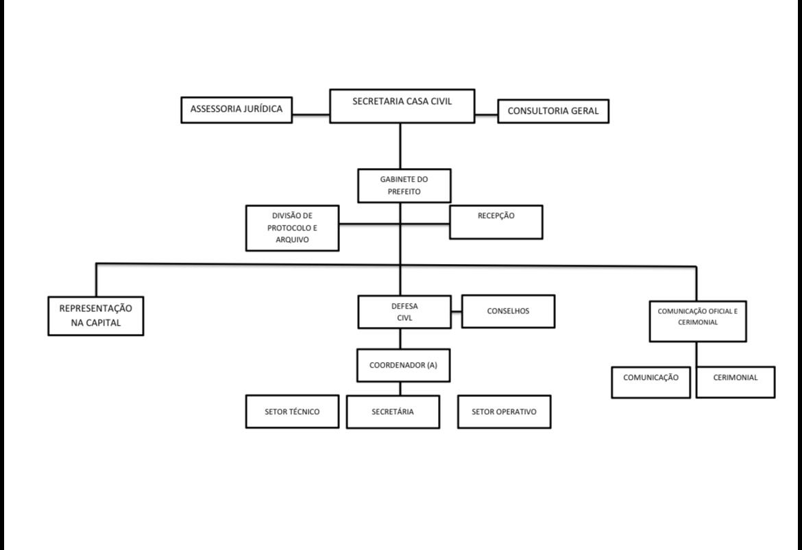
Organograma
Carta de Serviços
Seletivo
Secretarias
Notícias
Transparência
Publicações
Legislação
Editais
Concurso Público
Processos Seletivos
Diário Oficial
Decretos
Acesso à Informações
e-SIC
Glossário
FAQ
Organograma
Legislação Tributária
Facebook
Instagram
Início
/
Organograma
Organograma
Organograma a partir de 2021